How to Build an App Like Airbnb in 2026?
Share
Share

Get a quick blog summary with
If you're planning to build an app like Airbnb, it’s essential to understand how Airbnb works for guests.
From user registration to booking stays and leaving reviews, each step in the guest journey is a key part of the platform’s success.
In this guide, we’ll break down how Airbnb works for travelers— so you can replicate the best features and user flows in your own rental marketplace app.
How does Airbnb work for guests?

Airbnb provides a simple and secure process for travelers to find and book unique accommodations:
1. Sign-Up and Profile Creation
Guests start by downloading the Airbnb app or visiting the website. They sign up using their email, phone number, or social accounts. After signing up, they create a profile by entering key details like full name, profile picture, phone number, ID verification, and a short bio. This builds trust with potential hosts.
2. Search for Accommodations
Guests enter their destination, travel dates, number of guests, and other preferences such as property type, price range, and desired amenities (e.g., WiFi, kitchen, pool). Airbnb displays a list of properties that match their filters, along with ratings, photos, and reviews.
3. Review Listings and Raise Booking Requests
Guests can explore detailed property listings that include descriptions, rules, availability, and host information. Once they find the right fit, they send a booking request to the host. Some listings also offer Instant Book to confirm instantly.
4. Payment and Confirmation
After the host approves the request, the guest proceeds with secure online payment via credit card, debit card, PayPal, or other methods. Airbnb holds the payment in escrow and only releases it to the host 24 hours after check-in to ensure guest satisfaction.
5. Stay and Review
Guests check in as scheduled and enjoy their stay. After checkout, they are encouraged to leave a review based on their experience, which helps other travelers and builds the host’s credibility.
How does Airbnb work for hosts?

Hosts use Airbnb to list properties, earn income, and connect with global travelers. Here’s how the process works:
1. Sign-Up and Host Verification
Hosts create an Airbnb account and choose to become a host. They must meet specific requirements such as identity verification, valid contact info, and agreement to Airbnb’s community standards and safety protocols.
2. List a Property
Hosts provide detailed information about their property—type, location, number of rooms, amenities, guest capacity, house rules, and pricing. High-quality photos are added to showcase the space, and availability calendars are set.
3. Manage Booking Requests
When a guest sends a booking request, the host reviews their profile, past reviews, and intended stay details. The host can accept or decline the request based on comfort, availability, and fit.
4. Payments and Payouts
Once the guest checks in, Airbnb processes the payout to the host’s account—usually within 24 hours. Hosts can choose their preferred payment method such as bank transfer, Payoneer, or PayPal.
5. Reviews and Guest Ratings
After the stay, hosts leave reviews about their guests. Positive reviews improve the guest’s reputation, while constructive feedback helps hosts filter future bookings.
🛠️ Why this matters for your app
To build an Airbnb-like app, you need to implement tailored features for both user types—guests and hosts.
Each journey includes sign-up, profile management, search, booking, communication, payments, and review systems.
Here are 9 steps to develop an app like Airbnb
Step 1: Market Research
The first step in building an app like Airbnb is conducting thorough market research to ensure you are solving a real, validated problem. A successful product doesn’t start with features—it starts with a clear understanding of user pain points, market gaps, and business opportunities.
Begin by clearly defining the core problem your product will solve. Ask yourself:
- What inefficiency or frustration are users facing today?
- Is the issue related to pricing, experience variety, convenience, communication, or trust?
- Can the problem be solved with a better digital experience or operational model?
Once you’ve outlined the problem, study your competitors. Focus on both direct competitors and adjacent players in the vacation rental space such as:
- HomeToGo – known for metasearch-style vacation rental listings
- FlipKey – a TripAdvisor company offering global vacation rentals
- OneFineStay – luxury-focused home rentals
- Vrbo – vacation rentals for families and large groups
For each, analyze:
- Their core features and booking flow
- Strengths and unique positioning
- Gaps or frustrations based on reviews and feedback
- Their pricing model, cancellation policies, and customer service experience
Use this research to determine your Unique Selling Proposition (USP). Your USP should answer the question: Why would a guest or host choose your app over Airbnb or any other platform? This might include:
- A more affordable pricing structure for hosts
- Local-only listings for hyper-personalized stays
- A better interface for mobile-first users
- Simplified onboarding for new hosts
With a USP in hand, define your Ideal Customer Profile (ICP)—the users who are most likely to benefit from your solution. Your ICP might be:
- First-time hosts with no technical background
- Budget-conscious solo travelers
- Families looking for kid-friendly stays
- Remote workers needing long-term, work-friendly rentals
Next, validate the problem and proposed solution with real users. This stage should combine interviews, surveys, and behavioral experiments. Use open-ended questions like:
- “What challenges do you face when booking accommodations?”
- “What’s the most frustrating part of hosting guests?”
- “What do you wish platforms like Airbnb did better?”
- “How often do you use rental apps, and what drives your choice?”
Step 2: Figure Out a Monetization Strategy
Having a great idea is only the beginning. For your app to succeed in the long run, you need a clear and sustainable monetization strategy.
Monetization is not just about earning revenue—it also influences your product roadmap, pricing psychology, and how you communicate value to your users.
A well-defined revenue model gives your development team clarity on what to build, how to structure the user experience, and which features to prioritize.
For example, if your primary revenue stream depends on commissions from bookings, your app’s core flows must focus on maximizing completed transactions.
On the other hand, if you rely on premium subscriptions for hosts, then advanced listing features and performance dashboards may take priority.
To define your monetization model, start by asking:
- What value does my platform offer to each user type (guests and hosts)?
- Which features are most critical to them?
- Are they already paying for similar platforms? If so, how much and for what?
- Are they willing to pay for convenience, visibility, exclusivity, or customization?
Conduct surveys, interviews, or A/B test landing pages that present different pricing models. Understanding how your users assign value helps ensure your pricing model feels fair and aligned with expectations.
It’s also important to benchmark how similar platforms make money. Analyze the monetization strategies of key competitors like Airbnb, Vrbo, and FlipKey:
- Airbnb: Charges guests a service fee (5–15%) and hosts a commission (~3%) per booking
- Vrbo: Offers two models—annual subscription or pay-per-booking commission
- HomeToGo: Aggregates listings and earns referral fees
- OneFineStay: Charges premium fees for luxury stays and provides property management services
Common monetization models for marketplace apps include:
- Commission per transaction: A percentage fee on every successful booking
- Subscription plans: Monthly or annual plans for hosts with additional tools or visibility
- Freemium model: Free basic use with optional paid upgrades or advanced features
- Lead generation or referrals: Charging partners for traffic or bookings redirected
- In-app services: Cleaning, photography, insurance, or premium support as add-ons
Sponsored listings or ads: Hosts pay for better visibility in search results
Step 3: Create a Roadmap

With your idea validated and monetization strategy defined, the next step is to plan your product build. A clear roadmap ensures your team knows what to build, in what order, and why.
1. Identify and Categorize Features
Start by listing all potential features. Separate them into:
- Must-have features (essential for the app to function)
- Nice-to-have features (enhance UX but not critical for launch)
For an Airbnb-like app, must-haves typically include user accounts, property listings, search filters, booking, payments, messaging, and reviews.
2. Define Your MVP
Select the minimum set of features that solve the core problem and allow users to complete essential tasks. This is your MVP—designed to launch quickly, gather feedback, and validate demand.
3. Prioritize Remaining Features
Evaluate leftover features using a prioritization framework:
- Impact: Will it drive growth, engagement, or revenue?
- Effort: How complex or time-consuming is it to build?
Rank features accordingly to decide what to build next post-launch.
4. Build the Roadmap
Create a structured plan that includes:
- A Product Requirements Document (PRD) for each feature
- A timeline with key milestones and release phases
- Team alignment sessions to assign ownership and coordinate dependencies
Tools like Jira, Notion, or Trello can help visualize and track roadmap progress.
By the end of this step, you’ll have a clear MVP scope and a phased plan for future development—ready to move into design and build.
Step 4: Choose a Platform for the App
Before development begins, decide whether you’ll launch your app on iOS or Android first.
Starting with a single platform helps reduce initial costs and lets your team focus on delivering a polished, platform-specific user experience.
This single-platform approach allows you to:
- Launch faster with a smaller codebase
- Gather focused user feedback
- Validate your business idea with less risk
- Iterate quickly before scaling to both platforms
To choose the right platform, consider:
- Where your ideal customer profile (ICP) is most active
- Device usage trends in your target geography
- Monetization strategy (iOS users tend to spend more, Android has wider global reach)
Once your MVP gains traction and you see consistent engagement, expand to the second platform to increase reach and support growth.
Step 5: Hire Us to Design and Develop Your Airbnb-like App
At Tenet, we specialize in building custom marketplace platforms like Airbnb—designed for scalability, reliability, and user retention.
With 50+ successful marketplace launches and a 98% client satisfaction rate, we help businesses transform ideas into profitable digital platforms.
We focus on:
- User-Centered UI/UX: Fast, intuitive, and mobile-first interfaces
- Modular Backend Development: Built with scalable architecture (e.g., microservices, RESTful APIs)
- Secure Integrations: Payments (Razorpay, Stripe), KYC (Aadhaar, Passport), chat, and notifications
- Robust Codebase: Using CI/CD, version control, and test automation from day one
Whether you're building a new MVP or upgrading an existing system, our Android, iOS, and SaaS development teams ensure smooth execution from design to deployment.
Let’s build your rental marketplace today:
Step 6: Draft PRDs and Design the Booking Experience
For a platform like Airbnb, every feature—like listing a property, searching stays, or completing a booking—needs to be carefully planned. That’s why we begin by writing detailed Product Requirement Documents (PRDs). These documents break down each core feature and flow into actionable tasks for designers and developers.
For an Airbnb-like app, the PRDs typically cover:
- Property listing creation (with images, amenities, pricing rules)
- Search filters (location, dates, price range, number of guests)
- Booking and calendar sync logic
- Guest-to-host messaging
- Payment workflows (security deposits, refunds, host payouts)
Once PRDs are approved, our design team builds user-first UI/UX to make complex flows simple. Guests should find and book listings effortlessly; hosts should be able to manage calendars, update listings, and receive payments without friction.
We design:
- Seamless onboarding for guests and hosts
- Search and map-based discovery experiences
- Clean, mobile-optimized listing pages
- Booking flows with clear pricing and policies
- Dashboards for hosts to manage listings, messages, and reviews
Prototypes are shared using tools like Figma, with real-time comments and dev specs to ensure smooth handoff.
Step 7: Develop the Full Airbnb-like Marketplace Platform
Once the UI/UX designs and PRDs are finalized, development begins. For a marketplace like Airbnb, development is complex— it includes guest flows, host flows, booking logic, search and filters, messaging, reviews, notifications, admin tools, and more.
To handle this complexity, our team divides the work into frontend, backend, and infrastructure streams.
Backend Development (Marketplace Logic + APIs)
We start by building the core engine of the platform—where most of the business logic lives.
Key components include:
- User Authentication and Roles: Guests and hosts log in via email, phone OTP, or social accounts. Role-based access ensures hosts can manage listings and guests can book.
- Listings Management: APIs allow hosts to add properties, upload photos, set pricing rules, availability, amenities, cancellation policies, and house rules.
- Search Engine and Filtering: A powerful search function enables guests to filter properties by date, location, guest count, amenities, budget, and rating. Geolocation and map-based listings are also integrated.
- Booking System: We build a real-time booking system that prevents double bookings and supports instant booking or request-based flow. Availability calendars sync with third-party calendars (via iCal or Google Calendar).
- Payment Processing: Secure payment flows using Stripe Connect or Razorpay. It supports guest payments, service fees, currency conversions, refunds, and scheduled payouts to hosts.
- Messaging System: In-app, real-time messaging allows guests and hosts to communicate before and after booking. We also implement push and email notifications.
Frontend Development (Mobile App & Web Interface)
While the backend processes logic, the frontend delivers a smooth and elegant experience for users.
Key guest-facing flows:
- Account creation, profile completion, identity verification
- Browsing properties, using filters, viewing listings in map/list view
- Booking properties, applying coupon codes, confirming with secure payment
- Viewing trip details, managing past and upcoming bookings
- Messaging hosts, writing reviews
Key host-facing flows:
- Onboarding new listings with dynamic forms
- Managing calendars, pricing, and booking requests
- Viewing guest details and trip history
- Managing payouts and reviews
We use React Native or Flutter to deliver consistent iOS and Android apps from a single codebase. Native performance is optimized with lazy loading, offline support, and mobile-first UX.
Infrastructure Setup
Meanwhile, infrastructure engineers set up:
- Cloud hosting using AWS, GCP, or Azure
- CI/CD pipelines for continuous integration, testing, and deployment
- Storage buckets for images and videos (e.g., AWS S3 or Cloudinary)
- Monitoring and Logging using Datadog, Prometheus, or Firebase
- Scalability support, with autoscaling, load balancing, and containerized services via Docker/Kubernetes
We maintain development, staging, and production environments, and keep deployments automated and rollback-safe.
Step 8: Deploy the App and Publish to App Stores
After the app passes QA, we prepare it for production deployment and public release. This is a critical step where even small mistakes can impact user trust—so it’s done methodically.
Production Deployment
The production deployment involves:
- Finalizing and merging all code into the main branch
- Running end-to-end tests to validate all user and host flows work as expected
- Building and packaging the backend, frontend, and mobile apps
- Deploying the backend to production servers using CI/CD pipelines
Before going live, we:
- Check backward compatibility to ensure old users don’t face issues after updates
- Enable feature flags to control access to new or experimental features
- Set up a rollback plan to quickly revert if any critical bugs are detected
- Run performance testing to simulate load from real users
App Store Submission
With the backend deployed and tested, we now publish the mobile apps:
- Generate final signed builds:
- .apk for Android (Google Play)
- .ipa for iOS (Apple App Store)
- Prepare store assets:
- App icons, splash screens, screenshots, preview videos
- Store descriptions, keywords, and categories tailored to your niche
- Privacy policy, permissions requested, and data-sharing disclosures (mandatory for iOS)
- Submit for review:
- We guide you through Google Play Console and App Store Connect
- Handle reviewer queries and make any adjustments for approval
Once the apps are approved, your Airbnb-like platform is officially live—accessible via the web, iOS, and Android.
Step 9: Support, Iterate, and Improve the App
After the launch, your Airbnb-like platform enters its most important phase: real-world usage. Hosts will onboard new properties, and guests will begin booking stays. Issues and feedback will naturally arise—and we’ll be ready to address them.
Ongoing maintenance includes:
- Monitoring booking failures, payment errors, and app crashes
- Providing prompt support via in-app chat, email, or ticketing systems
- Regular bug fixes, performance tuning, and API optimizations
- Updating listings logic (e.g., smart pricing, blocked dates, instant bookings)
We also collect data to drive product improvements:
- Use Mixpanel or Amplitude to analyze feature usage and conversion funnels
- Track cancellations, host responses, and booking success rates
- Collect reviews and feedback from guests and hosts
With these insights, we prioritize feature rollouts—like adding wishlist functionality, referral programs, dynamic pricing, or local experiences—to grow your rental platform into a trusted marketplace.
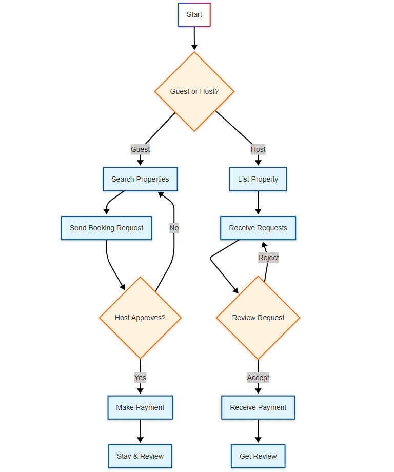
Create an MVP for your app like Airbnb

Here’s an explanation of the above Airbnb like app workflow:
For guests, the journey begins with property search, followed by sending a booking request. If the host approves, the guest makes payment and proceeds to stay at the property, concluding with leaving a review.
For hosts, the process starts with listing their property. They receive booking requests, which they can either accept or reject. Upon acceptance and guest payment, hosts provide accommodation and receive feedback through reviews.
This two-sided marketplace connects guests and hosts through a simple yet effective workflow, ensuring smooth transactions and experiences for both parties.
Tips to create an MVP of an Airbnb like app:
- Focus on core functionalities first: property listing, search, booking, and payments
- Choose a scalable tech stack: React Native for mobile, Node.js for backend
- Integrate essential third-party services: payment gateway, maps, and notifications
- Implement basic security measures
- Plan for a 3-4 month development cycle
- Start with essential features and expand based on user feedback
👉 Related resources
Key features required in an app like Airbnb

1. Account Registration (for Guests and Hosts)
This is the very first interaction a user has with your platform, and it sets the foundation for trust and personalization. Guests and hosts should be able to register using:
- Email and password: Traditional sign-up method.
- Mobile number with OTP verification: Increases security and convenience.
- Social login (Google, Apple, Facebook): Simplifies onboarding and increases sign-up rates.

Once registered, the app creates a secure user profile to store identity, preferences, and travel or hosting history.
This enables future personalization such as search suggestions, preferred filters, and quicker bookings. For hosts, additional document uploads such as government-issued IDs or property ownership proof ensure credibility.
2. Login/Logout
Login flows need to be fast and secure. When users log in using email, mobile, or a social account, your backend must authenticate credentials and issue a secure token (JWT or cookie-based). The app should support multiple active sessions across devices.
This functionality helps:
- Keep user sessions seamless without frequent re-logins.
- Allow easy access from multiple devices.
- Protect user data by expiring sessions after inactivity.
“Forgot Password” and logout from all devices features protect against unauthorized access.
3. Advanced Property Search
The search feature connects user intent with listings. By allowing users to search by location, price, number of guests, amenities, and stay duration, you reduce friction in the decision-making process.
Search systems typically use ElasticSearch or Algolia for performance and relevance ranking. Filters like "pet-friendly" or "near public transport" improve usability.

Autocomplete and saved preferences speed up repeat visits.
This improves:
- Session duration (users browse longer)
- Booking conversion rates
- Bounce rates on landing pages
4. Favorites (Wishlist)

This feature gives users the ability to:
- Save multiple properties to revisit
- Plan trips collaboratively
- Track availability or pricing changes
Wishlist entries are stored in the user’s database profile and rendered via APIs. This adds value by:
- Allowing thoughtful decision-making over time
- Encouraging re-engagement through notifications
- Creating micro-goals leading to booking completion
5. User Profile Management
A complete user profile includes personal details, travel history, reviews, and security settings. Profiles are synced across platforms so users can continue booking from desktop, tablet, or mobile.

Benefits include:
- Higher trust (especially for hosts vetting guests)
- Better personalization in property recommendations
- Simplified support experience in case of disputes
Profile verification also unlocks features like Instant Book.
6. Real-Time Chat/Messaging

Guests and hosts must coordinate. Messaging supports:
- Clarifying questions about amenities
- Requesting special accommodations
- Sharing directions or check-in instructions
A real-time chat engine (via Firebase or custom WebSocket API) makes communication smooth and keeps users within your app, reducing the risk of off-platform transactions. Moderation tools (flag, report, mute) prevent misuse.
7. Secure Payment Gateway
This is the backbone of any transactional platform. A robust payment gateway handles:
- Guest payments (immediate and advance)
- Refunds (partial or full)
- Host payouts
How it works:
- Payment is made and held in escrow.
- Released to host 24 hours after guest check-in.
- Refunds are processed based on the cancellation policy.
This setup boosts user confidence, minimizes fraud, and supports global scale with currency localization.
8. Booking and Order Management

Once a property is selected, this system manages the entire lifecycle:
- Request sent → Approved → Paid → Confirmed → Checked-in → Reviewed
The backend syncs calendar data to avoid double bookings. Each booking instance includes metadata: stay dates, total price, guest info, special notes, etc. This helps:
- Hosts manage expectations
- Guests track itinerary
- Admins resolve issues faster
9. Property Listing and Management (for Hosts)

Hosts need a simple way to add and manage listings. This system lets them:
- Add property title, photos, pricing
- Set availability via calendar
- Edit listings at any time
Each listing is tied to a host profile and submitted for platform approval. A review dashboard shows views, saves, and booking stats. This empowers hosts to:
- Fine-tune listings for higher bookings
- Monitor and grow their revenue
- Pause or resume listings anytime
10. Booking Request Workflow
This governs how bookings are initiated and confirmed:
- Guest submits a request
- Host receives an alert
- Host accepts or declines within 24–48 hrs
- Booking either confirms or expires
Helps maintain:
- Transparency for both parties
- Reduced friction in booking flow
- Booking security (via time-stamped logs)
Auto-expiry ensures availability calendars stay accurate and guests are not left waiting.
11. Push Notifications & Alerts

Push notifications are essential to engagement:
- Notify about new messages
- Confirm bookings instantly
- Alert about expiring requests or offers
They also help reduce drop-offs by reminding users of incomplete steps, like a pending booking or profile verification. Integrating Firebase Cloud Messaging (FCM) enables mobile and browser-based notifications with analytics.
Airbnb business model— How does Airbnb work?
Airbnb follows a two-sided marketplace model, seamlessly connecting two user groups — hosts who offer accommodations and guests looking for short-term stays.

The platform acts as an intermediary, facilitating discovery, communication, transactions, and trust-building between both parties.
Value Proposition for Guests
Airbnb offers diverse, affordable, and localized lodging options, ranging from private rooms and shared apartments to treehouses, yurts, and luxury villas. These options often cost less than traditional hotels, giving users better value and more character in their travel experience.
Guests also benefit from:
- Personalized stays that reflect local culture and lifestyle.
- User reviews and ratings that guide decision-making.
- Secure payments and transparent policies, which increase confidence in booking.
- Filters for amenities, price, and experience type, ensuring convenience and choice.
For travelers seeking authentic and flexible accommodations, Airbnb delivers more than just a place to sleep — it delivers an experience.
Value Proposition for Hosts
For property owners, Airbnb turns unused space into revenue-generating opportunities. The platform empowers hosts with:
- Easy listing creation tools: Upload property photos, descriptions, amenities, and pricing in minutes.
- Global reach: Airbnb’s massive user base increases the chances of regular bookings.
- Guest management tools: Communicate with guests, approve requests, and receive secure payments.
- Support and protection: Host Guarantee, damage protection, and help centers build trust.
Whether it’s a spare room, vacation home, or boutique property, Airbnb enables anyone to become a hospitality provider with low entry barriers.
Airbnb Revenue Streams (How Airbnb Makes Money)
Airbnb has multiple monetization channels that support its multi-billion-dollar valuation. The primary streams include:
Service Fees:
- Guests pay a service fee between 5–15% of the booking total.
- Hosts are charged a 3% commission on every confirmed reservation.
- These fees cover operational costs, platform development, and customer support.
Airbnb Experiences:
- The company earns by offering curated local activities — from cooking classes and walking tours to art workshops and cultural events.
- Hosts of experiences also pay service fees, adding another revenue layer.
Advertising and Brand Partnerships:
- Airbnb collaborates with tourism boards, cities, and local businesses for sponsored content, campaigns, and listing boosts.
Add-on Services:
- Airbnb has expanded into areas like long-term stays, corporate travel, and co-hosting, introducing premium listings and concierge-style services.
This model ensures recurring revenue while diversifying income through both traditional lodging and newer verticals.
Global Reach and Competitive Edge
Airbnb operates in over 220+ countries and regions, making it one of the most widespread online travel platforms in the world. Its strengths include:
- Localized UI/UX and currency options
- Smart algorithms for pricing, search ranking, and user recommendations
- Scalability and network effects that grow stronger with every new listing or user review
Airbnb stays ahead in a highly competitive and regulated industry by adding adjacent services, refining its algorithms, and expanding into new regions.
How does Airbnb make money?
Airbnb makes money by charging service fees: guests pay around 14% per booking, and hosts pay 3%. It also earns a 20% fee from Airbnb Experiences.
Additional revenue comes from premium host packages, long-term and corporate bookings, cleaning and property management services, advertising, partnerships, and data monetization.
How much does it cost to create an app like Airbnb?
Creating an app like Airbnb typically costs between $50,000 and $300,000+, depending on complexity. A basic MVP may cost around $50,000, while a full-featured version with custom design, dual-platform support, and backend scalability can exceed $300,000.
Key cost factors include
- features
- design
- platform
- development team
- app maintenance
No-Code tools to build an Airbnb-like app MVP
Building a marketplace like Airbnb used to require a full-stack development team. Today, no-code platforms let you launch faster, test your idea, and scale without writing a single line of code.
Here are the best no-code tools to build an Airbnb-style app—each with its own strengths, features, and use cases.
1. Sharetribe – Best for Marketplace MVPs
Sharetribe is tailor-made for launching peer-to-peer marketplaces like Airbnb, Etsy, or Fiverr. It handles everything from user registration and listings to bookings, payments, and messaging—right out of the box.
Key Features:
- Built-in calendar and booking system
- Host and guest dashboards
- Real-time messaging
- Stripe-powered payments and commission settings
- Custom domain and SEO settings
Why Use It:
If you want to validate your Airbnb clone idea quickly and professionally, Sharetribe offers speed, reliability, and a solid feature base for rental and service marketplaces.
Pricing:
Free trial available. Paid plans start at $99/month (Sharetribe Flex allows advanced customization via code if needed later).
2. Bubble – Most Flexible for Custom Logic
Bubble is a visual programming platform that lets you build complex web applications without code. You can recreate an Airbnb-like app with full control over workflows, database structures, and third-party integrations.
Key Features:
- Drag-and-drop UI builder
- Visual database and logic editor
- User authentication and role-based access
- API connections for maps, payments, emails, and more
- Mobile responsiveness and plugin marketplace
Why Use It:
Use Bubble when you want deep customization, unique booking flows, or are planning to grow into a fully-featured SaaS platform. It’s great for long-term scalability.
Pricing:
Free for testing. Paid plans begin at $29/month.
3. Kreezalid – Best for Product or Rental Listings
Kreezalid is a plug-and-play marketplace builder perfect for product rentals, local experiences, and digital goods. It’s similar to Sharetribe but offers modern design templates and simple configuration for beginners.
Key Features:
- Listing management for hosts
- Custom fields for listings (e.g., pricing, availability)
- Stripe and Mangopay integrations
- Ratings, reviews, and messaging
- SEO-friendly and mobile-optimized templates
Why Use It:
Kreezalid is ideal if you're focused on getting a polished front-end experience with strong e-commerce capabilities for rentals or services.
Pricing:
Starts at $79/month after a 14-day free trial.
4. Glide / Softr – Great for Fast Prototypes
Glide and Softr are lightweight no-code tools that turn spreadsheets (Google Sheets, Airtable) into fully functional apps. They’re best suited for MVPs or internal tools to demo your idea.
Key Features:
- Data-driven app creation
- Ready-made templates
- Simple user registration and listing flows
- Basic filters and search
- Stripe and PayPal support via third-party integrations
Why Use It:
Perfect for early-stage founders who want to test an idea quickly with real users before building out a full platform.
Pricing:
Free to start. Paid plans from $18–25/month.
💡 Note:
No-code tools are perfect for building MVPs and testing your Airbnb-like app idea. But to launch a full-featured, scalable, and secure platform, you’ll eventually need experienced developers or a professional product team.
Partnering with a trusted SaaS development agency like Tenet ensures your app is future-ready with custom workflows, advanced integrations, and robust backend systems.
Use no-code to validate fast— build with experts to scale.
How Tenet can assist you in developing online marketplace apps like Airbnb
Tenet helps develop online marketplace apps like Airbnb by providing full-cycle services including feature planning, UI/UX design, and custom software development.
With experience building platforms for global brands, Tenet also offers marketing and CRO services, generating over $100M in added revenue through conversion optimization and targeted advertising.
👉 Hire expert website design and development services
FAQs
What is Airbnb?
Airbnb is a peer-to-peer marketplace for short-term rentals that connects travelers with hosts offering unique accommodations. It enables users to book anything from apartments to villas and even treehouses in over 220 countries.
How does Airbnb work?
Airbnb connects guests and hosts through a platform that manages listing, booking, payments, and reviews. Guests search for stays, send requests or book instantly, and pay securely. Hosts list properties, manage availability, and receive payouts after check-in.
What are the key benefits of the Airbnb app?
The Airbnb app offers convenience, personalized recommendations, secure payments, and trust-building features like reviews and real-time chat. It benefits both guests and hosts by simplifying the booking process and offering protection through verification systems.
How does Airbnb make money?
Airbnb earns money by charging service fees to both guests (around 14%) and hosts (3%) on each booking. It also generates revenue through Airbnb Experiences, premium services, brand partnerships, and long-term corporate stays.
How much does it cost to build an app like Airbnb?
Building an Airbnb-like app costs between $50,000 and $300,000+, depending on features, design, and platform support. MVPs start around $50K, while scalable, full-featured platforms require higher investment and robust infrastructure.
How long does it take to build an app like Airbnb?
Creating a functional Airbnb clone typically takes 4 to 12 months. Timelines depend on app complexity, feature scope, design detail, and whether you're using no-code platforms, templates, or full-stack development teams.
How do I create a website like Airbnb?
Create a website like Airbnb by defining user roles, building listing and booking flows, and integrating payments, search, messaging, and review systems. You can use no-code tools like Sharetribe or develop it with frameworks like React and Rails.
What no-code tools can I use to build an Airbnb-like app?
Top no-code tools for Airbnb clones include Sharetribe (for MVPs), Bubble (for custom workflows), Kreezalid (for rentals), and Glide or Softr (for fast prototypes). These platforms offer templates, booking systems, and payment integrations.
How can Tenet help you build an app like Airbnb?
Tenet builds custom Airbnb-style apps through end-to-end services—UI/UX design, software development, and growth strategy. With $100M+ in generated client revenue, Tenet specializes in CRO, performance marketing, and full-stack development.
Get expert help in building your Airbnb like app
Get expert help in building your Airbnb like app
Got an idea on your mind?
We’d love to hear about your brand, your visions, current challenges, even if you’re not sure what your next step is.
Let’s talk































